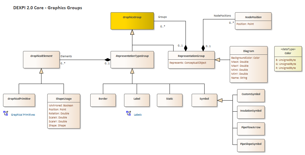
Diagram: Graphics Groups
DEXPI 2.0
/
Core
/
[Views]
/
Diagram: Graphics Groups
Project:
Core Views
Core classes
Conceptual Object sub classes
Diagram: Graphical Primitives and Text
Diagram: Graphics Groups
Label subclasses
Diagram: Node Position
Diagram: Shape
Diagram: Graphics Groups : Class diagram
Created:
15/01/2025 00:00:00
Modified:
24/12/2025 08:55:03