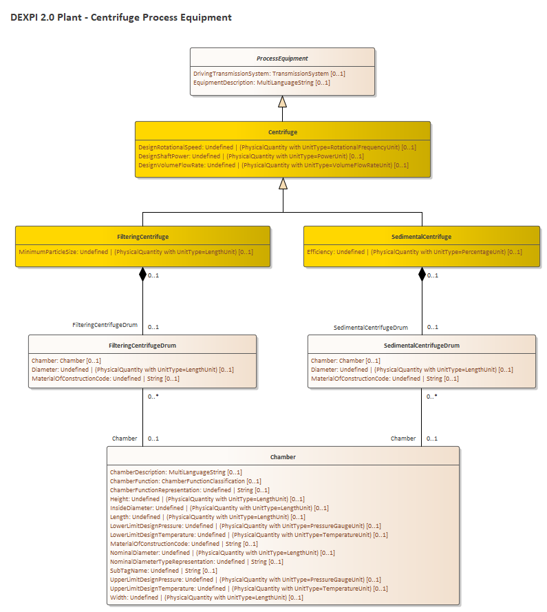
Centrifuge
DEXPI 2.0
/
Plant
/
[Views]
/
ProcessEquipment
/
Centrifuge
Project:
ProcessEquipment parent classes
ProcessEquipment sub classes
ProcessEquipment sub classes (no attributes, no relations)
BriquettingRoller, Chamber, ChamberOwner
TransmissionSystem
MotorAsComponent
Mount
Nozzle
SprayNozzle
SubTaggedColumnSection, TaggedColumnSection
Vent
Agglomerator
Agitator
Blower
Burner
Centrifuge
ColumnInternalsArrangement
Compressor
CoolingTower
Dryer
DryingChamber
ElectricGenerator
Extruder
Fan
Feeder
Filter
Heater
HeatExchanger
Mill
Mixer
MobileTransportSystem
Motor
PackagingSystem
ProcessColumn
Pump
Separator
Sieve
StationaryTransportSystem
Turbine
Vessel
WasteGasEmitter
Weigher
Centrifuge : Class diagram
Created:
09/01/2025 00:00:00
Modified:
24/12/2025 10:04:04